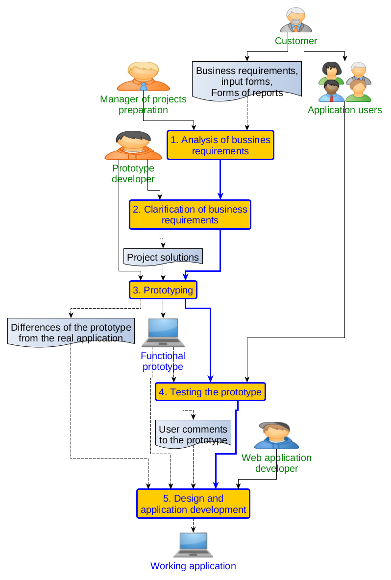
Modular web application designer for Databases of Web applications SDESYSTEMTM is based on model-driven engineering that allows on the one hand to quickly create Web applications and on the other hand do not loose control over the design complexity. Besides, the system model itself has a sufficient level of abstraction to be portable between various media. Currently the modular site builder is located on the algorithm medium PHP and permanent data storage, the relational database MySQL, using the Web-interface based on HTML5 with HTTP protocol for communication with the user. Formally speaking, the system is a platform for developing multi-user web interfaces for databases with work flow.In current state of system, the company provides development services of prototypes of web applications for databases







