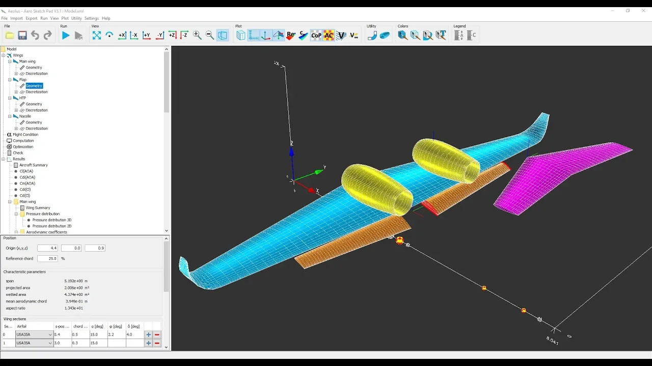
Aeolus ASP is an aerodynamic design tool for drones and light aircraft. It allows you to easily model arbitrary fixed-wing aircraft concepts and to optimize model parameters, such as the wing shape, automatically. After 3 years of development, validation, and some great customer feedback, here is the aerodynamic design tool Aeolus ASP, which I hope you will find useful for your design challenges. Test your design ideas in almost real-time, see the impact of design changes, and find the optimal design for your mission requirements.






